8860004
青岛幼儿师范高等专科学校高等职业教育质量报告(2024年度)
您当前的位置:
首页>
信息公开>
通知公告
青岛幼儿师范高等专科学校高等职业教育质量报告(2024年度)
青岛幼儿师范高等专科学校高等职业教育质量报告(2024年度)
发布时间:2025-01-22
-
信息公开受理
部门:青岛幼儿师范高等专科学校党政办公室
地址:山东省胶州市上合示范区淮河路1007号尚德楼409室
邮编:266318
办公时间:学校工作日上午8:30-11:30,下午14:00-16:30
电话:0532-58255101
E-mail:qdysgzxzxx@qd.shandong.cn
-
监督投诉受理
部门:青岛幼儿师范高等专科学校纪检监察室
地址:尚德楼511
电话:0532-58255291
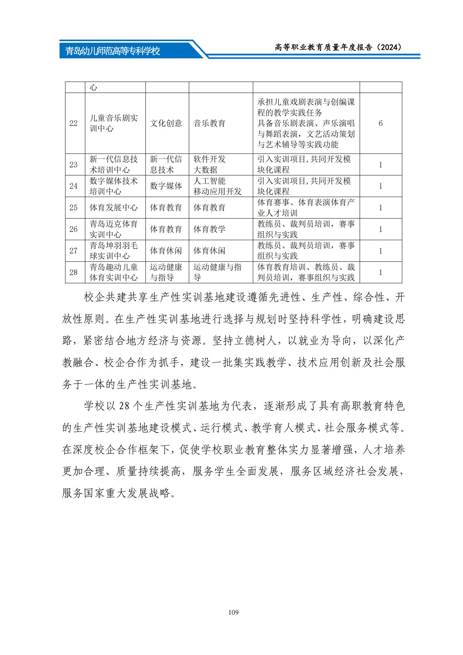
邮编:266318